随着生理老化的进程,女性卵巢功能逐渐衰竭,而雌激素水平的波动性下降和缺乏不仅会导致各种绝经相关的症状,也增加多种慢性疾病的风险,包括2型糖尿病、肥胖、高血压、骨质疏松症、肌少症和心血管疾病等。生活方式干预是改善绝经相关症状、预防慢性疾病的重要手段。因此,从绝经过渡期开始就应关注女性的营养健康、加强其医学营养管理,从而改善其整体健康水平和生活质量。现由江苏省抗衰老学会、中华医学会老年医学分会内分泌代谢疾病学组以及江苏省医师协会营养医师专业委员会发起,邀请营养、内分泌、神经心理、妇科及老年医学等多学科领域的专家共同分析和讨论,并结合我国的具体情况,制定了《女性围绝经期营养管理中国专家共识》,为各级医师的临床应用和管理提供指导性意见。同时还邀请专家组成员对推荐意见进行讨论和修改,最终达成共识意见,每项推荐建议的强度和支持证据水平均根据表1和表2的预定义等级进行权衡和评分。


围绝经期相关的疾病、症状及其风险筛查
01血管舒缩症状
围绝经期的血管舒缩症状(vasomotor symptoms,VMS)是指女性进入绝经期前后,由于体内雌激素水平的下降,血管舒缩调节功能发生变化而引起的一系列不适症状,包括潮热、出汗、头痛、头晕、心悸、血压波动、眩晕等。50%~85%的女性在围绝经期出现过VMS,其症状持续时间约为4年。VMS的危险因素较多,包括但不限于遗传、吸烟、肥胖、缺乏运动、精神压力、高糖高脂饮食等。尽管通常认为VMS为良性,但严重和长期的VMS会影响睡眠、工作和生活,且对心血管健康造成负面影响,导致不良的预后结果。
VMS的评估方法包括问卷量表、日记记录以及使用胸骨皮肤导联测量皮肤潮热发生的频次等问卷量表和日记记录属于主观评估方法,不仅能够有效评估围绝经期女性VMS的频率、强度,也能够评估VMS对女性生活质量的影响程度,是目前临床用来评估VMS的主要方法。胸骨皮肤导联测量虽为客观评价指标,但其结果的准确性目前尚存在争议,并不推荐。目前常用的围绝经期症状量表中大多都包含了对VMS的评估,如Greene更年期量表、绝经期生存质量量表(menopause-specific quality of life questionnaire,MENQOL)、更年期生活质量评分量表(menopause rating scale,MRS)、改良Kupperman评分法等。
02神经心理症状
神经心理症状同样是困扰围绝经期女性的主要问题,不仅包括情绪症状,如易怒、焦虑、抑郁和情绪波动等,还有认知症状,如注意力不集中、记忆力减退等。雌激素水平下降导致与睡眠和情绪相关的神经递质的产生和分解代谢减少,是围绝经期女性出现神经心理症状的主要原因,如5-羟色胺多巴胺、去甲肾上腺素、谷氨酸、γ-氨基丁酸和褪黑素等。此外,微量元素铁、锌、镁、铜等、维生素B族和维生素D的缺乏导致神经网络功能下降,也会导致发生多种神经心理症状。据统计,约1/3的女性在其一生中至少经历过1次抑郁发作;然而在围绝经期和绝经后期,女性患抑郁症的风险可增加2~4倍。
因此,需要对围绝经期女性进行全面的神经心理状况评估,包括睡眠、抑郁、焦虑等。建议睡眠评估采用匹兹堡睡眠质量指数(Pittsburgh sleep quality index,PSQ),抑郁评估采用9个项目的患者健康问卷(patient health questionnaire 9-item,PHQ-9)筛查量表,焦虑评估采用7个项目的广泛性焦虑障碍量表(generalized anxiety disorder 7-item scale,GAD-7)计分。
03代谢紊乱性疾病
由于基础能量代谢的下降和脂肪重分布的改变,绝经后女性更易出现体重增加、向心型肥胖,以及2型糖尿病、高血压等代谢紊乱性疾病。研究显示,有5.9%的女性在绝经后9年内发生2型糖尿病,其中早绝经(<40岁)的女性尤其明显,是正常年龄(50~51岁)绝经女性的2.79倍。我国的调查数据结果显示,50岁及以上女性总胆固醇和低密度脂蛋白胆固醇(low-density lipoprotein cholesterol,LDL-C)的水平显著高于同龄男性。高血压的情况与此类似,55岁之前的高血压患者中男性比例大于女性,55岁之后则女性多于男性。
为了减少绝经后代谢紊乱的风险,建议围绝经期女性关注体质指数,即体重(kg)与身高(m)平方的比值,控制在24kg/㎡以下,并建议将腹围控制在80cm以下,以避免向心型肥胖。建议每年至少检查1次血压、空腹总胆固醇、LDL-C、三酰甘油、尿酸、血糖和糖化血红蛋白,以筛查血压、血脂和血糖异常,必要时行75g口服葡萄糖耐量试验以明确糖尿病的诊断。
04心血管疾病
绝经是女性罹患心血管疾病(cardiovascular disease,CVD)的一个重要风险因素。围绝经期的女性由于体内激素水平的失衡会诱发一系列的生理变化,表现为脂质及脂蛋白代谢的异常,高血压,腹部及内脏脂肪显著积累,胰岛素抵抗和2型糖尿病;此外,雌激素对血管内皮的保护效应减弱,造成血管内皮功能受损。上述所有不利的生理变化均为CVD的主要风险因素,将显著增加女性患CVD的可能性,尤其是早绝经和有VMS的人群。随访7年的研究结果显示,分别有3.9%的正常绝经女性、6.0%的早绝经女性和7.6%的40岁前卵巢切除的女性发生了心血管疾病。
可以通过“中国人心血管病一级预防风险评估流程”的简化版对围绝经期女性进行CVD风险评估,该流程总体分为3步(图1):第1步:评估10年心血管病发病风险是否为高危;第2步:对于不符合高危条件的个体进一步评估是否为中危;第3步:对于第2步评估10年心血管发病风险为中危,且年龄<55岁的个体应进一步评估终身发生心血管病事件的风险。

05骨质疏松
骨质疏松及相关骨折是绝经后女性死亡率增加的重要因素,围绝经期雌激素水平快速下降乃至缺乏导致破骨细胞功能亢进,骨量丢失产生腰背疼痛或全身骨痛,可伴有肌肉痉挛、体力活动能力下降,严重时发生脊柱变形及脆性骨折。从绝经前1~3年开始,持续5~10年,平均每年骨丢失率约2%,脊柱和髋部的骨密度平均下降10%~12%。早绝经(45岁前)的女性骨密度下降更快,平均每年减少3%~4%。女性绝经后发生椎体、髋部及前臂骨折的概率超过乳腺癌(约12%),可达到40%或更多。
国际骨质疏松基金会骨质疏松症风险1min测试题是目前较为公认的骨质疏松症风险评估工具,题中包含骨质疏松的常见危险因素,只要其中有1道题回答结果为“是”,即提示存在骨质疏松症的风险,需进一步进行骨密度检查或骨折风险评估工具(fracture risk assessment tool,FRAX®)风险评估。双能X线吸收检测法(dual energy X-rayabsorptiometry,DXA)是临床最常用的骨密度测量方法,T值≤-2.5或已经发生脆性骨折诊断为骨质疏松。
06肌少症
肌少症是绝经后女性面临的重要问题,多种因素导致绝经后女性易发生肌少症。一方面,雌激素促进骨骼肌细胞的增殖生长和维持骨骼肌干细胞活力作用在绝经后骤然下降;另一方面,绝经后机体代谢紊乱、骨骼肌中脂肪浸润增加,使得骨骼肌呈现慢性非特异性炎症状态,从而造成肌肉量和肌肉力量的下降。数据显示,绝经后女性每年减少0.6%~1%的肌肉量和1.5%的肌肉力量,55岁的绝经后女性比25岁青年女性的肌肉力量下降21%。根据中国肌少症诊疗专家共识,建议绝经后女性使用小腿围或肌少症筛查量表(strength,assistance walking,rise from a chair,climb stairs, and falls combined with calf circumference,SARC-CalF)用于肌少症的自我筛查;女性小腿围<33cm或SARC-CalF评分>11分为肌少症筛查阳性。
07妇科相关症状
围绝经期女性由于处于卵巢功能逐步衰退阶段,可能出现多种妇科症状,包括(1)月经失调:主要表现为月经周期、经量、经期的改变,其中约1/3女性可表现为月经过多,甚至继发贫血;(2)泌尿生殖道萎缩:是导致围绝经期女性会阴部不适症状的主要原因,主要表现为外阴和/或阴道干涩,阴道局部免疫力下降,易发生阴道炎、尿路感染、性欲下降、性交不适甚至困难,这些妇科症状可通过VMS相关量表来评估,并判断其严重程度,如改良Kupperman评分法;(3)盆腔脏器脱垂:随着年龄增长,女性骨盆的支撑结构完整性逐渐丧失,若合并肥胖、便秘、慢性咳嗽等引起慢性腹压增加,易发生盆腔脏器脱垂,可通过妇科体格检查进行盆腔器官脱垂定量分期表(pelvic organ prolapse quantitation,POP-Q)评分,通过定量测定阴道的前壁、顶端、后壁等解剖点,绘制阴道“地形图”,确定脱垂的分期。
总结围绝经期相关疾病及症状的风险筛查见表3。

推荐1:围绝经期女性不仅VMS 和神经心理症状的发病率高,同时也是罹患多种代谢紊乱、骨质疏松、肌少症以及动脉粥样硬化性心血管疾病的高危人群,不良的生活方式与其发病密切相关,因此女性从进入围绝经期开始就应关注营养健康、加强医学营养管理(I级推荐A类证据)。
推荐2:由于雌激素水平下降会导致多种相关的疾病和/或症状,因此建议围绝经期女性常规进行围绝经期相关疾病和症状的风险筛查(I级推荐A类证据)。
PART 02
推荐对围绝经期相关疾病和症状有益的饮食模式
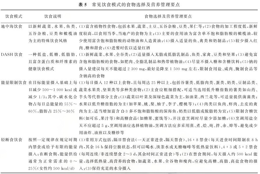
01地中海饮食
地中海饮食(Mediterranean diet)的主要特点是对食物的加工尽量简单,以种类丰富的应季当地种植的植物性食物为基础,包含了抗炎和抗氧化作用的食物,如特级初榨橄榄油、蔬菜、水果、豆类、坚果、红和全谷物,并减少红肉、加工肉类、添加糖食品的摄入。已有大量的证据显示,地中海饮食对心血管和代谢性疾病具有强有力的保护效应,因此在肥胖或代谢紊乱的人群中已被广泛推荐。对于围绝经期女性,地中海饮食同样存在诸多益处。研究显示,地中海饮食不仅对围绝经期女性的体重控制有效,且由于富含豆类及特级初榨橄榄油,有助于5-羟色胺、多巴胺、去甲肾上腺素及γ- 氨基丁酸等神经递质的合成,因此可以改善情绪、认知、睡眠质量,缓解围绝经期症状。此外,地中海饮食还减少围绝经期女性乳腺癌发生的风险,改善乳腺癌的长期预后,甚至包括已有远处转移的晚期患者。最近的研究结果显示,地中海饮食模式对预防肌少症也显著有效。因此,推荐围绝经期女性使用地中海饮食。
02DASH饮食
DASH饮食(dietary approaches to stop hypertension)是一种经典的控制高血压的健康饮食模式,强调水果、蔬菜、坚果和豆类、全谷物、低脂乳制品,同时减少钠(3g/d)、红肉和加工肉类、含糖饮料的摄入。随机对照试验结果显示,DASH饮食不仅能够很好地降低血压,而且能改善其他代谢疾病的风险,包括血糖、血脂和体重控制。近年来在围绝经期人群的研究结果显示,DASH饮食可以显著减少围绝经期乳腺癌、骨质疏松和情绪心理问题的发生风险。在肌少症方面,有研究显示DASH饮食可以减少肥胖女性发生肌少症的风险,但目前相关的研究证据还较少。
03能量限制饮食
能量限制饮食,又名热卡限制饮食(caloricre-strictiondiet,CRD),是指在每日目标能量摄入基础上刻意减少能量摄入,从而达到女性每日能量摄入为1000~1200kcal,或较推荐每日摄入量减少1/3的总能量。CRD的食物热卡成分比不变,碳水化合物占每日总能量的55%~60%,脂肪占每日总能量的25%~30%。越来越多的研究表明,作为有效的体重管理方法,CRD能够减轻超重/肥胖的围绝经期女性的体重、减少内脏脂肪含量,进而减轻机体炎症水平、改善胰岛素抵抗,并改善抑郁情绪。但值得注意的是,只有使用高蛋白质饮食或者额外补充乳清蛋白、亮氨酸,CRD才能增加肌少性肥胖女性的肌肉力量,且对增加肌肉量不一定有效。
04轻断食饮食/间歇性能量限制饮食
间歇性能量限制(intermittent energyrestriction,IER)是按照一定规律在规定时期内禁食或给予有限能量摄入的饮食模式。目前IER在代谢领域备受推崇,多项研究显示,IER不仅对于减重有效,且对代谢性疾病也具有重要作用。但IER在围绝经期女性中的研究仍较少,一些小型的临床研究证实IER对超重/肥胖的围绝经期女性有代谢益处。然而,需要特别注意的是,在2024年3月举行的美国心脏病学会会议上,中国的研究团队报告了一项大样本的初步观察研究,其结果表明16:8的IER模式与心血管死亡风险增加显著相关。因此,对于超重/肥胖的围绝经期女性需要考虑到个体的健康状况和潜在的心血管风险而谨慎推荐IER。
常见的饮食模式对围绝经期相关疾病或症状的影响见表4,常见饮食模式的食物选择及营养管理要点见表5。


推荐3:多种饮食方式可以改善围绝经期代谢紊乱和心血管疾病,包括能量限制饮食、地中海饮食(欧洲)和DASH饮食(美国);其中,地中海饮食不仅能特别改善女性围绝经期症状,而且还可以减少骨质疏松、肌少症及乳腺癌发生的风险,因此更为推荐(I级推荐A类证据)。
推荐4:对于超重/肥胖伴MS的患者,建议一定要在专业人员指导下谨慎采用CRD和IER饮食进行体重管理:且对有肌少症风险的女性需特别注意加强饮食中的蛋白质含量(Ⅱa类推荐B类证据)。
PART 03
随着年龄的增长,人体总的能量需求逐年下降,围绝经期女性应适当限制每日摄入的总能量并适当增加体育锻炼,吃动平衡,以维持健康体重。2022年《中国居民肥胖防治专家共识》建议依据人体代谢率实际检测结果,分别给予超重和肥胖个体85%和80%的总能量摄入标准,以达到能量负平衡。此外,推荐每日能量摄入平均降低30%~50%或减少250~500kcal,或每日能量摄入限制在1000~1500kcal的限制能量饮食。值得注意的是,由于围绝经期女性也存在肌少症发生和发展的风险,因此不推荐长期过度限制能量饮食。
02碳水化合物
富含碳水化合物的食物不仅是重要的能量来源,也是膳食纤维、维生素和矿物质的来源。为满足围绝经期女性的总能量摄入、膳食纤维摄入和微量营养素需求,建议碳水化合物提供的能量为每日能量摄入总量的45%~65%;膳食纤维的推荐量应为每天20~30g。建议选择全谷物或高纤维食品,并增加多种水果、蔬菜的摄入。为了减少肥胖和代谢紊乱的风险,围绝经期女性应尽量避免含糖(包括甜味剂)的饮料和食物,限制酒精的摄入(每天饮酒不超过15g)
03蛋白质
充足的蛋白质摄入对于维持肌肉含量和肌肉力量、预防肌少症及骨量下降至关重要。目前国内外指南均建议健康成年人的每日蛋白质摄入量为0.8~1.0g/kg体重,并建议将蛋白质摄入量平均分配在3餐中,以更加有利于肌肉合成。对于有肌少症的女性建议每日蛋白质的摄入量为1.0~1.2g・kg⁻¹・d⁻¹,并定期进行适当的抗阻训练,以维持骨骼肌量和功能。在蛋白质来源方面,建议围绝经期女性食用大量豆类和/或豆制品,以改善围绝经期症状。但也建议每周至少吃2次鱼和瘦肉以补充动物蛋白。
乳制品是提供对骨骼有益的营养物质的主要食物来源,富含钙、磷、镁、蛋白质、维生素D,以及维生素B12、锌、钾和核黄素等。1L牛奶能提供32g的蛋白质和1200mg的钙,一些强化钙或维生素D的乳制品能减少循环甲状旁腺激素、增加胰岛素样生长因子1(insulin-like growth factor 1,IGFI)、减少骨吸收标志物,在男性和女性中均与较高的骨强度相关。在美国老年男性和女性中,较高的牛奶摄入量与较低的髋部骨折风险相关。发酵的牛奶制品如酸奶或软奶酪,比相同体积的普通牛奶能提供更多的营养物质。此外,发酵奶制品所含的益生菌能改善肠道钙的吸收和骨代谢。
04脂肪
脂质对心血管疾病有重要影响,国外的膳食指南建议每日摄入脂肪所提供的能量不超出总需能量的20%~30%,并建议选择健康的脂肪,包括单不饱和脂肪和Ω-3脂肪酸,如三文鱼、海鲈鱼、核桃、海藻类、奇亚籽等。我国的《绝经后女性血脂异常管理的中国专家共识》和《中国血脂管理指南(2023)》也建议有动脉粥样硬化性心血管疾病风险的人群应限制油脂摄入总量(每日20~25g),选用不饱和脂肪酸(植物油)替代饱和脂肪酸(动物油、棕榈油等),避免摄入反式脂肪(氢化植物油等),每天膳食胆固醇摄入量应在300mg以下。
05水
在绝经期间,充足的液体摄入在细胞代谢、止血功能的调节、热平衡调节、保持胃肠道正常功能、保护黏膜水分和皮肤弹性方面均发挥着重要作用。每天摄入足够的液体对于营养物质和氧气运输也至关重要。雌激素和孕激素不仅显著影响心血管系统,也会影响液体和电解质平衡。在更年期,激素变化也影响口渴感,这可能导致液体摄入量显著减少。围绝经期女性应根据个人情况主动、适当饮水,建议液体摄入量为33ml・kg⁻¹・d⁻¹,且在1d内均匀摄入。
06矿物质
膳食盐会增加高血压的风险,并可能导致心血管疾病。因此,建议女性减少盐的摄入量,避免食用富含盐的腌制加工食品。《中国绝经管理与绝经激素治疗指南2023版》建议围绝经期女性注意少盐,摄入量应限制为每天5g。
钙摄入可减缓骨的丢失,改善骨矿化。饮食中最重要的钙来源为奶制品 (牛奶、酸奶和奶酪)、鱼 (尤其带骨头的沙丁鱼)、豆类、一些蔬菜和水果 (尤其坚果和种子)。我国营养协会推荐成人每日元素钙的摄入量800mg可获得维护骨骼健康的适宜剂量,50岁以上和绝经后女性钙的推荐摄入量为1000mg/d。营养调查结果显示,国内居民膳食钙的摄入量平均为366.1mg/d, 其中城市居民膳食钙摄入量(412.4mg/d)高于农村居民(321.4mg/d), 故还需补充钙600mg/d。钙剂选择要考虑其有效性和安全性,为避免钙过度摄入导致心血管疾病的风险增加,美国骨质疏松基金会和美国心脏病预防协会联合声明指出:从饮食和钙补充剂中摄入的钙应控制在2000~2500mg/d,我国营养协会推荐的最大摄入量不超过2000mg/d。为减少钙过量摄入导致的可能增加的肾结石风险,建议有肾结石病史者应评估肾结石的原因,多饮水增加尿量,控制钠盐摄入,增加膳食钙摄入。
钾可以降低酸负荷,从而减少骨骼中的钙消耗。在一项全国性的韩国人口研究中,50岁以上的男性和绝经后的女性,更高的钾摄入量与更高的腰椎、全髋和股骨颈骨密度相关。Lambert等进行的荟萃分析也证实,补充碱性钾盐与降低肾钙排泄和酸排泄相关,并显著降低了骨吸收标志物Ⅰ型胶原交联N端肽,提示钾对骨健康存在潜在优势。
07微量元素
镁是仅次于钾的第二丰富的细胞内阳离子,在人体中的浓度为10~30mmol/L。镁还参与了钙离子和钾离子跨细胞膜的交换,对神经元活动和肌肉收缩至关重要。50%~60%的镁沉积在骨骼中,镁离子结合在羟基磷灰石晶体的表面,提高了磷和钙的羟基磷灰石的溶解度,从而影响晶体的大小和形成。此外,镁有诱导成骨细胞增殖的作用,并对维生素D的激活也至关重要。镁存在于大多数天然食品中,如绿叶蔬菜、豆类和坚果,推荐女性每日镁摄入量为310~360mg。
08维生素
维生素D在钙吸收和骨骼健康中起重要作用,可改善肌少症、增加平衡、降低跌倒的风险,也有增加骨密度、预防骨质疏松性骨折的益处。80%~90%的维生素D来自阳光照射后的皮肤合成,10%~20%来自数量有限的食物,如油性鱼类、蘑菇和一些强化乳制品。中国成人维生素D的推荐摄入量为400U/d,65岁及以上老年人推荐摄入量为600U/d,用于骨质疏松防治时,维生素D剂量可为800~1200U/d。血25羟维生素D的检查有助于明确不同个体的需要量。为降低跌倒和骨折风险,《原发性骨质疏松症诊疗指南 (2022)》建议绝经后女性血清25羟维生素D水平应≥75nmol/L。因此,围绝经期女性必要时可补充外源性维生素D。补充的维生素D分为普通维生素D和活性维生素D两种,普通维生素D为骨健康基本补充剂,活性维生素D及其类似物包括1α羟维生素D3(骨化醇α)和1,25双羟维生素D3(骨化三醇)等。
维生素C参与骨胶原形成,是骨形成所必需的一种维生素。推荐每日摄入量为100mg/d,可通过饮食提供,其来源为新鲜的蔬菜和水果,尤其是辣椒、醋栗、柑橘类水果和酸菜。
维生素K作为γ-羧化酶的辅助因子,促进骨钙素中谷氨酰基的γ-羧化,并影响其他维生素K依赖蛋白。γ-羧化状态的骨钙素是骨中的一种钙结合蛋白,促进矿化过程。维生素K1是由植物合成的单一形式,而维生素K2则由多种形式组成,主要由细菌合成,奶酪的一个特点是含有维生素K2。有研究显示,对于绝经后女性和骨质疏松患者,维生素K补充组的骨折发生率较对照组降低,但其他研究却未发现维生素K对骨密度及骨折预后的影响。
B族维生素有利于维持神经系统的功能,因此在围绝经期也起着重要作用。充足的B族维生素摄入可显著降低血清同型半胱氨酸水平,并同时降低卒中风险。高同型半胱氨酸水平也与骨质疏松和骨折风险增加相关。此外,充足的B族维生素摄入也可降低认知障碍风险。
09植物化学物
植物化学物存在于各种植物性食物中,种类非常多样,包括大豆异黄酮、番茄红素、茶多酚、花青素、大蒜素、叶黄素等,具有多种生物活性,包括抗氧化、抗炎、调节激素等。摄入富含植物化学物的食物,如全谷类、深色蔬菜、水果、豆类等,对围绝经期女性的健康产生积极的影响。这些食物中的植物化学物能够调节女性的内分泌系统、改善睡眠质量、减轻情绪波动等。
10其他
咖啡因是一种神经系统兴奋剂,咖啡、茶、软饮料和可可中均含有咖啡因。有研究表明,在摄入咖啡因期间,钙的吸收会减少,且尿中钙的排泄量会增加,与髋部骨折的风险呈正相关。多项在绝经后女性中的研究结果显示,每日摄入一定量的咖啡因与骨密度下降显著相关,尤其在钙摄入不足(<800mg/d)的人群中。但也有研究表明在补充足量钙的前提下,咖啡因与女性的骨质疏松患病风险无显著相关性。
绿茶含有大量的植物活性物质和矿物质,绝经后女性经常饮用绿茶可以减少体脂,尤其是内脏脂肪以及血脂水平,从而降低女性患心血管疾病的风险。有研究表明,围绝经期及绝经后女性规律、适度饮用绿茶可预防骨质疏松症、降低骨折风险。不仅如此,大量流行病学研究还证实,喝茶不仅有利于健康老化,有效预防及改善心脑血管疾病、神经性退行疾病以及2型糖尿病等老化相关的疾病,而且还能改善绝经后女性的抑郁情绪。
各种营养素的推荐用量和用法见表6。

推荐5: 围绝经期女性应尽量避免高盐、高糖的食品和饮品,多吃全谷类、豆类、蔬菜和水果等富含纤维食物,并补充充足的水分 (Ⅱa类推荐B类证据)。
推荐6: 需确保足够的蛋白质摄入,包括鱼、瘦肉、豆类、蛋类、奶类等;尽量清淡、低脂,避免富含饱和脂肪酸的食物,如奶油、肥肉、猪皮等 (Ⅱa类推荐B类证据)。
推荐7: 建议每天摄入15~25g大豆、300~500g新鲜蔬菜和200~350g的新鲜水果,果汁不能代替新鲜水果;深色蔬菜 (绿色、红色、橘红色和紫红色蔬菜) 具有改善围绝经期症状的优势,应占一半以上 (Ⅱa类推荐B类证据)。
推荐8: 建议增加钙的食物摄入量,包括奶制品、鱼类、豆腐等,并注意维生素D的补充,可以通过适量晒太阳或食用油性鱼类、蘑菇和一些强化乳制品来补充 (Ⅰ类推荐A类证据)。
推荐9: 建议补充食物微量元素,包括牡蛎、紫菜等海产品以及核桃、花生、猕猴桃、芒果等富含锌、硒等的食物 (Ⅱa类推荐B类证据)。
推荐10: 建议根据个人健康状况和意愿选择含咖啡因、茶多酚的食物;在不影响睡眠的情况下,适量喝淡茶,每天6~8g茶叶或者3杯茶;对于敏感个体,咖啡会影响睡眠,并可能对骨质疏松产生不良影响,应避免过量饮用和在睡前饮用 (Ⅱa类推荐B类证据)。
PART 04
建议的食物评价体系
基于地中海饮食和DASH饮食对围绝经期女性代谢、心血管疾病、VMS以及情绪心理的有益作用,推荐使用地中海饮食依从性评分和DASH饮食评分来评估日常饮食质量。地中海饮食依从性14分评估量表是一项简单而有效的饮食评估量表,每点符合得1分,得分越高饮食越健康,14分最符合地中海饮食,见表7。

DASH饮食模式确定了每日8种目标营养素 (总脂肪、饱和脂肪、蛋白质、纤维、胆固醇、钙、镁和钾) 的DASH目标。DASH评分由达到所有营养目标的总和 (最高评分9分) 产生,如果摄入量只能达到DASH目标和中间目标之间的个体则赋予该营养成分0.5分,最后以各项营养目标的总分计算DASH评分,通常认为DASH得分>4.5分为基本接近DASH饮食模式,见表8。

PART 05
中医中药及药膳
近年来越来越多的循证医学证据表明,中国传统医学中的中药、针灸、艾灸、耳穴按压、药膳等均可改善围绝经期相关症状。其中,药膳是一种具有保健、防病、治病作用的特殊膳食,其沿用了中医学辩证论证的治法,将不同药物(中药)与食物按照一定原则进行组方,个体化地应用于不同体质状态的患者。对于围绝经期女性的 VMS 及神经系统相关症状,药膳具有较好的疗效,可缓解患者的不适症状并改善其生活质量,如枸杞子百合羹、山茱萸核桃杏仁糊等。因此,可在总能量和各种营养素均衡的前提下,给予中医药膳辅助改善围绝经期的症状。
推荐12: 建议在中医辨证论治的基础上,个体化地对围绝经期女性使用合适的中医药膳,以缓解围绝经期的血管舒缩症状及神经系统相关症状 (Ⅱb级推荐B类证据)。
围绝经期女性营养管理流程
虽然围绝经期容易发生多种慢性疾病,包括2型糖尿病、高脂血症、高血压、骨质疏松、肌少症以及心血管疾病等,但大多数女性仅关注围绝经期的VMS和神经心理症状,易忽视围绝经期相关疾病风险的筛查和干预,更未对这段特殊时期的营养管理给予足够的认知。因此,不管有无相关症状,均建议所有围绝经期女性执行“风险筛查-饮食干预分类管理-食物评价-饮食方案再调整”的围绝经期女性营养管理流程,见图2。

PART 07
总结
绝经是女性生命中的一个重要节点,是女性自然老化过程中的一个过渡阶段。由于雌激素保护作用的缺失,这段时期的女性易出现多种代谢机能下降,从而产生高血糖、高血脂、高血压、骨质疏松等多系统的代谢紊乱,并容易出现肌少症、心血管疾病等老化相关性疾病。行为生活方式与围绝经期相关的症状和疾病密切相关。营养管理是绝经激素治疗的一种重要辅助治疗方法,是有效治疗绝经相关疾病和症状的医疗措施之一。本共识首次提出了“风险筛查-饮食干预分类管理-食物评价-饮食方案再调整”的围绝经期女性营养管理流程,希望其在营养管理方面可以给相关医疗人员带来理论上的依据,增加营养干预的理念和信心,从而让更多的围绝经期女性得以获益。
图文来源:中华老年医学杂志2025年4月第44卷第4期 Chin J Geriatr,April 2025,Vol.44,No.4
责编:霍盼







